9/10
DS6 soft starters
Connection examples
2010
CA08103002Z-EN
www.eaton.comConnectionexamples
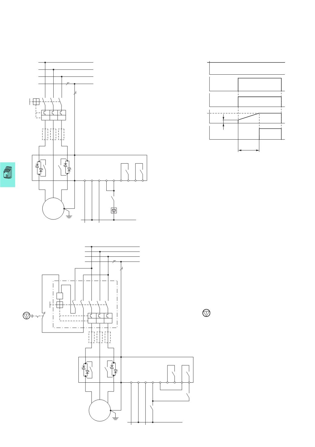
Standard connection
Direct soft start
Soft starters and main switches with EMERGENCY STOP function according to IEC/EN 60204‐1 and VDE 0113-1
Q1: NZM1, NZM2
①
Control circuit terminal
②
Undervoltage releases with early-make auxiliary
contacts
3
AC, 230 V
NZM1-XUHIV208-240AC
NZM2/3-XUHIV208-240AC
3
AC, 400 V
NZM1-XUHIV380-440AC
NZM2/3-XUHIV380-440AC
= Emergency switching off
M
3
~
1
L1
3
L2
5
L3
PE
PE
0
V + 24
TOR Ready
-
A2 EN + A1 13 14
24
+ 24 V
23
2
T1
4
T2
6
T3
L1
L2
L3
PE
Q1
Q21
F3
M1
I
>
I
>
I
>
Q1
+ A1, EN
+ 24 V
Ready
(23/24)
t
-
Start
U
Start
TOR
(13/14)
U
T1,T2,T3
U
L1, L2, L3
Q1
M
3
~
1
L1
3
L2
5
L3
PE
PE
0
V
D2
D1 3.13
3.14
+ 24
TOR Ready
-
A2 EN + A1 13 14
24
+ 24 V
23
2
T1
4
T2
6
T3
L1
L2
L3
PE
Q1
Q1
S3
Q21
F3
M1
I
>
U
>
I
>
I
>
b
a
DS6




