Contactor monitoring devices
2010
CA08103002Z-EN
www.eaton.com5/69
Engineering
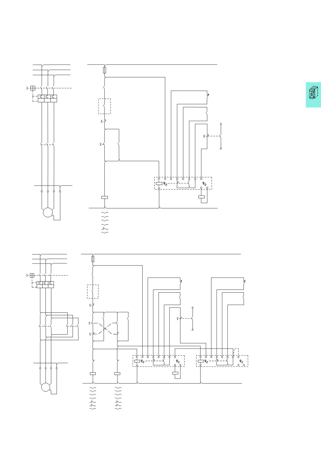
DOL starter
Reversing starter
①
Switching by safety relay of safety PLC
②
Signal contact to PLC evaluation
③
CMD (24VDC)
I
>
I
>
I
>
U
<
M
3
˜
-
Q1
-
Q1
-
K
-
S1
-
F1
-
Q11
-
X1
-
M1
L1 L2 L3
1.13
21
22
1.14
-
Q11
13
14
-
Q11
33
34
-
Q11
21
22
-
F2
CMD
-
Q1
D1
D2
D2
A1
A2
L S21 S22 S13 S14 S31 S32
-
Q11
A1
1 2
A2
T1
1 3 5
2 4 6
T2 T3
L1
L01
L01
L02
L02
L2
PE
U V W PE
PE
L3
L1
L2
L3
-
S2
13
14
-
S3
21
22
13
14
a
b
TEST
3 4
5 6
13 14
21 22
33 34
L1
L2
L3
L1
L2
L3
-
Q1
-
Q1
-
K
-
S1
-
F1
-
Q11
-
X1
-
M1
-
Q12
-
Q11
-
Q12
-
Q11
-
Q11
-
Q12
-
Q11
-
F2
CMD
-
Q12
-
Q1
-
Q11
L01
L01
L02
L02
PE
PE
-
F3
CMD
-
S2
-
S3
-
S4
TEST
1
2
3
4
5
6
13 14
21 22
31 32
43 44
-
Q12
-
Q12
1
2
3
4
5
6
13 14
21 22
31 32
43 44
I
>
I
>
I
>
U
<
M
3
˜
L1 L2 L3
1.13
21
22
1.14
13
14
13
14
21
22
13
14
43
44
21
22
31
32
31
32
A1
A2
D1
D2
D2
D1 D2
A1
A1
A2
L
L
S21 S22 S13 S14 S31 S32
A1
A2
T1
1 3 5
2 4 6
1 3 5
2 4 6
T2 T3
U V W PE
A2
13
14
21
22
21
22
13
14
a
b
c
43
44
21
22
S21 S22 S13 S14 S31S32
CMD




