Guide to
| Surge Protection Devices
13
Should the distance between the SPD and the sensitive
equipment to be protected be greater than 10m, oscillations
could lead to higher voltage values appearing at the
equipment. Consideration should be given to additional
coordinated surge protection devices closer to the
equipment. Again manufacturer’s instructions should be
followed
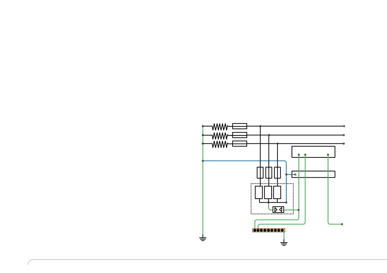
Protection against SPD short circuits is often provided by
an over-current protective device such as a fuse or circuit
breaker. This device must of course permit the flow of surge
current through the device without operating. Manufacturers
will give instructions as to which device is recommended.
In certain circumstances this secondary over-current device
may be omitted if the upstream over-current device meets
certain conditions.
Should RCD’s be required in the installation as additional
protection or to ensure the requirements of fault protection
are satisfied, then the SPD will need to be installed upstream
of the RCD. Where this cannot be avoided, the RCD should
be of the time-delayed or S-type.
OCPD 1
OCPD 2
SPD SPD SPD
L1
L2
L3
Protective conductor
N
Downstream Circuits




